发布时间:2020-01-08 浏览次数:2378
分享到:
据武汉市应急管理局通报,2020年1月5日下午15时30分左右,位于武汉市江夏区天子山大道1号的武汉巴登城生态休闲旅游开发项目一期工程发生一起较大建筑施工坍塌事故,造成11名作业人员被困。
事故发生后,市区两级迅速启动应急响应,全力进行搜救。截至1月6日下午15时,已完成对被困人员的搜救工作,事故造成6人死亡,5人受伤,受伤人员伤情均较为稳定。
目前正在对事故现场进行全面排查清理,事故善后及调查处理工作正在进行中。

参建主体信息

武汉市江夏区建筑管理站下发紧急文件,要求全区项目全面停工,深刻吸取1.5坍塌事故教训,开展隐患大排查工作!
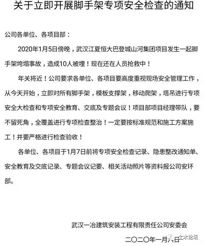
官方发文通报




事故原因等官方进一步调查公布!
年关岁尾 死守安全
高支模的安全施工已引起了与工程相关的业主、施工单位和监理单位的共同重视,高大支模整体坍塌事故也给了我们众多教训。
但也有一部分施工和监理人员尚存侥幸心理,对所负责的工程搭设高支模架的深入检查力度不够。
来源:武汉市应急管理局。
【吉华勘测做法】现分享吉华勘测的高支模安全管控知识,望能促进工程管理人员对高支模施工安全的把握。
一、高支模监测目的及意义
当前,高大支模的应用越来越普遍,支模体系越来越高大、复杂,安全风险也越来越高。高支模坍塌事故时有发生,高支模安全事故发生时间普遍很短,从出现危险征兆到事故发生通常只有数分钟的时间,具有突然性。加上高支模本身具有的高空间、大跨度等特点,导致高支模安全事故一旦发生,往往造成重大人员伤亡和巨大的经济损失。现建设主管部门和建筑施工企业的安全管理工作已将模板坍塌作为重大危险源进行识别和控制。
高支模安全事故主要是由于高支模在荷载作用下产生过大变形或过大位移,诱发系统内钢构件失效或者诱发系统的局部或整体失去稳定,从而发生高支模局部坍塌或整体倾覆,造成施工作业人员伤亡。
高支模支撑体系坍塌破坏的模式主要有6种:
A.支架顶部失稳造成的整体(局部)坍塌破坏;
B.支架底部失稳造成的整体(局部)坍塌破坏;
C.支架中部失稳造成的整体(局部)坍塌破坏;
D.支架架体破坏造成的整体(局部)垮塌破坏;
E.支架过大沉降变形造成的整体(局部)垮塌破坏;
F.支架过大沉降变形造成的整体倾覆垮塌破坏。

由以上坍塌模式和原因可知,对高支模事故的防止工作是个包含“设计—检测—施工—监测”的系统工程。高支模安全监管体系如图2-2-2所示。

高支模施工现场安全管理有赖于完善的安全管理规章制度和科学先进的监测方法。与逐渐健全的高支模施工安全管理规章制度相比,高支模安全监测方法过去一直停留在传统的光学观测、人工报警的基础上,现在吉华勘测已研发出基于传感技术和云平台的高支模实时监测系统。
通过对混凝土浇筑过程中的高支模进行系统的监测,采取强有力的技术和管理措施,协助现场施工人员及时发现高支模系统的异常变化,当高支模监测参数出现异常时,可及时自动通知现场作业人员和管理人员,以便让作业人员迅速撤离现场,及时采取补救措施,从而预防和杜绝高大支架模板系统的坍塌。
二、监测系统
倾角传感器、竖向位移传感器、轴压传感器等监测传感器安装如下图所示,形成一个监测区域,通过无线采集终端与主机远程联接。在主机中设置相关工程参数,完成后主机自动根据设置的监测频率、报警值等进行监测与报警。

三、 应急预案
(1)当出现下列情况之一时,应立即启动应急预案:
监测数据达到报警值时;
支撑结构的荷载突然发生意外变化时;
周边场地出现突然较大沉降或严重开裂的异常变化时。
(2)应急措施:当监测项目超过其报警值时,应采取以下措施:
在发现变形值达到预警值时,即时口头告知现场监理工程师及业主代表,并立即通知施工单位停止浇筑,撤离作业人员。
察看现场,进一步分析变形原因,研究应急方案,采取应急的处理方法。
密切关注变形趋势及变形速率。
依照详细应急计划书,为执行紧急预案措施做准备。
加密监测,严密关注变形趋势及变形速率。
施工方应在保证人员安全的范围内采取额外的加固措施,避免变形的进一步扩大。
基于变化趋势作出进一步反应和所产生影响的预测。
当警情进一步发生时,会同设计、监理、业主、施工单位等相关部门商讨所需紧急预案措施,应当:
加密监测,对必要区段采用连续监测,并及时计算。
施工方应准备加固方案。
暂停施工项目,施工方应实施加固措施,直至证明支架对继续施工的安全有保障,方可继续施工。
(3)应急处置基本原则
为保证职工生命及财产安全,当发生事故时,本着“统一指挥、自救为主、分工负责、积极应对”的原则,以最快速度实施有序、高效的救援,使人员得到救助、事故得到控制,减少人员伤亡、降低财产损失。
年关将至,安全第一!